Approach for patients with peripheral artery disease (PAD) + T2DM: focus on LDL-C control
PAD is a common manifestation of atherosclerosis and encompasses all vascular sites, including:1
- Lower extremity arteries
- Carotid artery
- Vertebral artery
- Upper extremity arteries
- Mesenteric artery
- Renal artery
- Aorta
New 2024 ESC guidelines for the management of peripheral arterial and aortic diseases (PAAD) show:2
Increased risk of CV events in patients with PAD compared with those without PAD2
Patients with both PAD and T2DM are at a ‘very high’ risk of cardiovascular events2
In a prospective cohort study in Europe, patients with PAD and T2DM had...
Higher risk of CV events* compared to those with neither PAD nor T2DM3
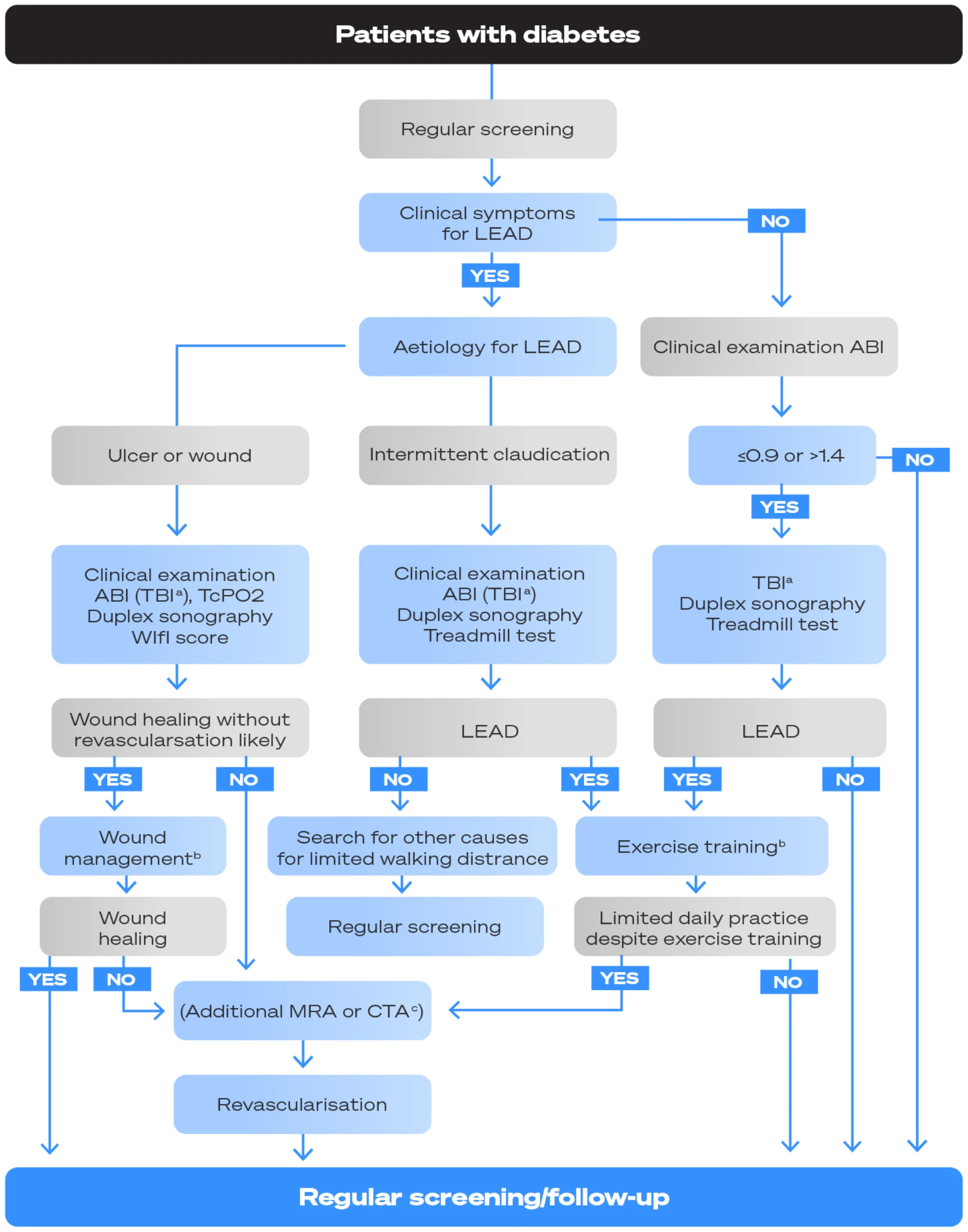
Screening for lower-extremity arterial disease (LEAD) is recommended on a regular basis, with clinical assessment and/or ankle-brachial index (ABI) measurement.2,4
Adapted from Marx N et al. 2023 and Mazzolai L et al. 2024.2,4
a TBI when ABI >1.4.
b Further information regarding wound management and exercise training can be found in the 2017 ESC guidelines on the diagnosis and treatment of peripheral arterial diseases.
c MRA or CTA when duplex sonography is not sufficient for planning revascularisation.
Patients with PAD, with or without T2DM, are at very high CV risk.1
These patients require a holistic multifactorial approach to prevention and management.
Reduce increased levels of causal CV risk factors, such as:1
Target: see below
Target: SBP
120–129 mmHg†
Target is <7.0%
(53 mmol/mol)
Reducing LDL-C levels represents the primary target for reducing CV risk1
According to the 2019 ESC/EAS dyslipidaemia guidelines, and 2024 ESC chronic coronary syndromes guidelines, all patients with PAD have the following LDL-C goals.1,2
An LDL-C reduction of ≥50% from baseline‡ and an LDL-C goal of <55 mg/dL (<1.4 mmol/L) are recommended
For patients at very high CV risk (including those with PAD and T2DM) not achieving their LDL-C goal on a maximum tolerated dose of statin and ezetimibe, combination with a PCSK9i is recommended.1
Recommendations for pharmacological LDL-C lowering1
Adapted from Mach F et al. 2019 and Mazzolai L et al. 2024.1,2
You should aim to assess your patients response to therapy 6–8 weeks from initiation.1
Prevent The 1st Event for your
patients with PAD + T2DM¥
*When compared to those with neither PAD nor T2DM, HRs adjusted for age, gender, BMI, smoking, hypertension, LDL-C, and HDL-C were 1.26 (95% Cl 0.84, 1.91); P=0.267, HR 4.17 (95% Cl 2.97, 5.85); P<0.001, and HR 7.82 (95% Cl 5.49, 11.12); P<0.001 for those with T2DM only, for those with PAD only and for those with the combination of PAD plus T2DM, respectively.3
†Provided the antihypertensive treatment is well tolerated.
‡The term ‘baseline’ refers to the LDL-C level in a person not taking any LDL-C-lowering medication. In people who are taking LDL-C-lowering medication(s), the projected baseline (untreated) LDL-C levels should be estimated, based on the average LDL-C-lowering efficacy of the given medication or combination of medications.1
¥Prevent the first major CV event for your ASCVD patients without prior major CV event.
In a prospective cohort study, cardiovascular events were prospectively recorded over a mean follow-up period of 7.2 ± 2.6 years in 1,049 subjects, encompassing 4 groups: 558 with neither PAD nor diabetes, 153 with T2DM but without PAD, 192 with PAD but without T2DM, and 146 with the combination of PAD and T2DM. 4 PAD patients were defined as those with an ankle brachial index <0.9 or with previous revascularisation of peripheral arteries who underwent routine duplex sonography and in whom PAD was sonographically verified.3
ABI = ankle–brachial index; ASCVD = atherosclerotic cardiovascular disease; BMI = body mass index; CI = confidence interval; CTA = computed tomography angiography; CV = cardiovascular; EAS = European Atherosclerosis Society; ESC = European Society of Cardiology; HbA1c = glycated haemoglobin; HDL-C = high-density lipoprotein cholesterol; HR = hazard ratio; LEAD = lower- extremity artery disease; LDL-C = low-density lipoprotein cholesterol; MRA = magnetic resonance angiography; PAAD = peripheral arterial and aortic disease; PAD = peripheral artery disease; PCSK9i = proprotein convertase subtilisin/kexin type 9 inhibitor; SBP = systolic blood pressure; TBI = toe-brachial index; TcPO2 = transcutaneous oxygen pressure; T2DM = type 2 diabetes mellitus; WlfI = Wound, Ischaemia, foot Infection.
Referenser
-
Mach F, Baigent C, Catapano AL, et al. ESC/EAS guidelines for the management of dyslipidaemias: lipid modification to reduce cardiovascular risk. Eur Heart J. 2020;41(1):111–188.
-
Mazzolai L, Teixido-Tura G, Lanzi S, et al. ESC Scientific Document Group. 2024 ESC Guidelines for the management of peripheral arterial and aortic diseases. Eur Heart J. 2024:ehae179.
-
Saely CH, Schindewolf M, Zanolin D, et al. Single and combined effects of peripheral artery disease and of type 2 diabetes mellitus on the risk of cardiovascular events: A prospective cohort study. Atherosclerosis. 2018;279:32–37.
-
Marx N, Federici M, Schütt K, et al. 2023 ESC Guidelines for the management of cardiovascular disease in patients with diabetes: Developed by the task force on the management of cardiovascular disease in patients with diabetes of the European Society of Cardiology (ESC). Eur Heart J 2023;44(39):4043–4140.